Instalacja do produkcji dwutlenku węgla CO2 z gazów fermentacyjnych bioetanolu na 1000 kg/h
Marka:
BTS EngineeringCechy charakterystyczne
Dokumentacja
Kategorie
Ulubione
Porównanie
Produkty z tej samej kategorii
Wymiana lub zwrotKonsument ma prawo do odstąpienia od umowy w terminie 14 dni i obowiązek zwrotu towaru w ciągu kolejnych 14 dni
Warunki dostawyKoszty dostawy są obliczane w zależności od wybranego towaru
Gwarancja i jakośćProdukty posiadają gwarancję producenta, importera lub sprzedawcy, obowiązującą na terenie Polski
Płatność onlineZa towar można zapłacić przelewem bankowym oraz online przez system płatności Przelewy24Niniejsze ogłoszenie / reklama jest zaproszeniem do zawarcia umowy i nie stanowi oferty w myśl. art. 66, par. 1 Kodeksu Cywilnego
Dane techniczne Instalacja do produkcji dwutlenku węgla CO2 z gazów fermentacyjnych bioetanolu na 1000 kg/h
Wydajność gotowego produktu, t/h | 1 |
Producent | BTS Engineering |
Ciśnienie | 2 MPa |
Opis Instalacja do produkcji dwutlenku węgla CO2 z gazów fermentacyjnych bioetanolu na 1000 kg/h
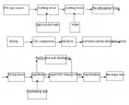
Dwutlenek węgla wytwarzany podczas fermentacji najpierw trafia do układu odzyskiwania rozcieńczonego alkoholu, który nie tylko usuwa zanieczyszczenia, takie jak alkohole i lipidy zawarte w gazie CO2, ale także regeneruje alkohol. Gdy stężenie alkoholu w zbiorniku wody obiegowej osiągnie 3%, rozcieńczony alkohol może zostać zregenerowany. Następnie gaz CO2 jest wprowadzany do skrubera, gdzie alkohol, zawieszone w gazie cząstki i zanieczyszczenia rozpuszczone w wodzie są dalej wypłukiwane. Po dwukrotnym przemyciu wodą dwutlenek węgla trafia do dwustopniowej równoległej kolumny wstępnej adsorpcji, która jest używana kolejno. Kolumna wstępnej adsorpcji jest wypełniona węglem aktywnym o wysokiej wydajności, aby dodatkowo adsorbować cząsteczki organiczne zawarte w gazie CO2. Na tym etapie stosunkowo czysty CO2 jest sprężany do 2,0 MPa przez dwustopniowy bezolejowy kompresor dwutlenku węgla. Aby zapewnić stabilną pracę kompresora CO2, między kolumną wstępnej adsorpcji a kompresorem dwutlenku węgla zainstalowano poduszkę powietrzną. Sprężony gaz jest oczyszczany w kolumnach suszarki zimnej, adsorpcji i suszenia, a oczyszczony dwutlenek węgla jest skraplany do postaci ciekłej w temperaturze -20℃ w kondensatorze dwutlenku węgla; zimne źródło dla kondensatora jest dostarczane przez jednostkę skraplającą. Ciekły dwutlenek węgla jest pompowany do kolumny oczyszczania gazu i reboilera przez pompę, a następnie do zbiornika magazynowego. Kiedy użytkownicy sprzedają dwutlenek węgla, mogą go napełnić cysternę za pomocą pompy napełniającej lub pompować do cylindra za pomocą pompy napełniającej CO2.
Dokumentacja Instalacja do produkcji dwutlenku węgla CO2 z gazów fermentacyjnych bioetanolu na 1000 kg/h
Pobierz instrukcje, katalog dla Instalacja do produkcji dwutlenku węgla CO2 z gazów fermentacyjnych bioetanolu na 1000 kg/h
Instalacja do produkcji dwutlenku węgla CO2 z gazów fermentacyjnych bioetanolu na 1000 kg/h opinię

Pomoc w doborze
+48 22 390 63 48
Dział sprzedaży
W przypadku jakichkolwiek pytań podczas składania zamówienia, prosimy o kontakt pod wskazanym numerem telefonu.
Lub wypełnij formularz na stronie
Pomoc w doborze
Lub wypełnij formularz na stronie
Pomoc w doborze




















































































































